DONGYUAN since 2008, and DONGWEl is a part of DONGYUAN
Хэл: EN MG

Ухаалаг таслуур

BM9-80Z, BML9-80Z цуврал ухаалаг таслуур (ухаалаг IoT таслуур) нь уламжлалт автомат таслуурын үндсэн хамгаалалтыг хадгалсан, алсын удирдлага, өгөгдөл дамжуулалт, бодит цагийн цахилгаан параметрийн хяналт бүхий шинэ үеийн ухаалаг шийдэл юм. Барилга, үйлдвэр, дэд станц зэрэг тасралтгүй цахилгаан хангамж шаардсан орчинд тохиромжтой.

Get a quote
Description
Documentation
FAQ

Бүтээгдэхүүний тайлбар:

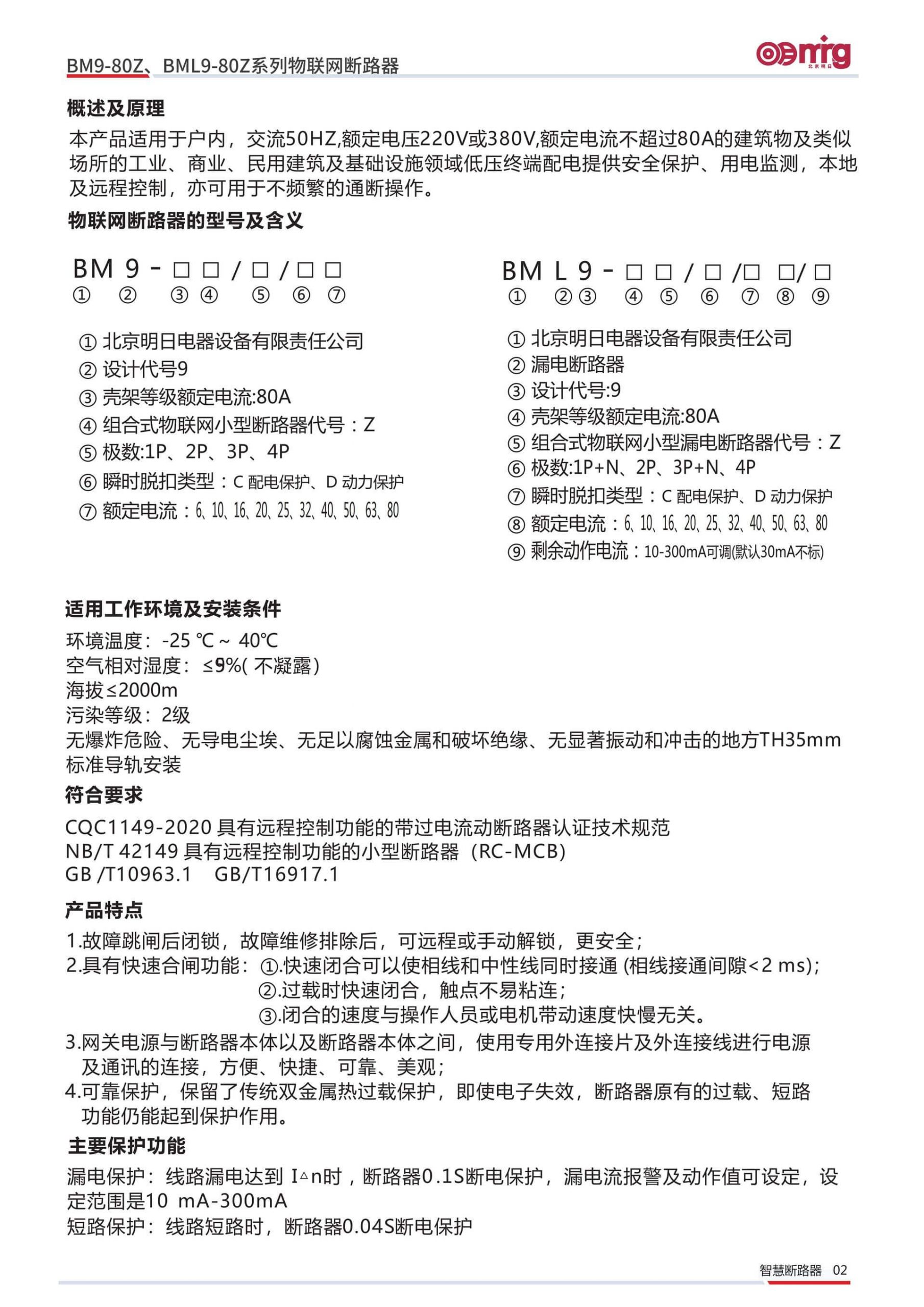
BM9-80Z, BML9-80Z BM9-80Z, BML9-80Z цуврал ухаалаг таслуур (ухаалаг IoT таслуур) нь алсын удирдлага, өгөгдөл дамжуулалт болон цахилгаан параметрийн бодит цагийн мониторингийг дэмжсэн, шинэ үеийн цахилгаан хамгаалалтын төхөөрөмж юм. Уламжлалт автомат таслуурын найдвартай хамгаалалтын үндсэн зарчмыг хадгалсан бөгөөд ухаалаг удирдлагын функцээр өргөтгөсөнөөр системийн аюулгүй байдал, хяналтын үр ашгийг мэдэгдэхүйц нэмэгдүүлдэг.

Энэхүү цуврал нь комбинац бүтэцтэй (modular type), бие даасан (independent type) болон цахилгаан тэжээлийн унтраалгатай (power switch type) загваруудтайгаар нийлүүлэгдэж, ухаалаг барилга, үйлдвэрлэл, эрчим хүчний хуваарилалтын систем зэрэг олон төрлийн хэрэглээний нөхцөл, техникийн шаардлагад уян хатан нийцэх боломжийг олгодог.

Бүтээгдэхүүний төрөл

I. BM9-80Z, BML9-80Z цуврал комбинац бүтэцтэй IoT таслуур
Ажиллах зарчим
Таслуур нь систем дэх хүчдэл, гүйдэл, чадал, температур зэрэг цахилгаан параметрүүдийг бодит цагт тасралтгүй хянаж, хэвийн бус нөхцөл илэрсэн тохиолдолд автоматаар тасалж хамгаална. Мөн алсын удирдлагаар таслуурыг асаах, унтраах боломжтой.

Таслуурын загвар ба нэршлийн тайлбар
BM9-80Z – Суурь ухаалаг функцтэй, стандарт мониторинг ба алсын удирдлагын шийдэл
BML9-80Z – Илүү өргөтгөсөн мониторинг, өгөгдөл боловсруулах болон удирдлагын боломж бүхий загвар

Ажиллах орчин ба суурилуулалтын нөхцөл
Температурын хүрээ: -25℃ ~ +60℃
Орчны чийгшил: ≤95%
Суурилуулалт: Стандарт DIN rail дээр суурилуулна

Хамгаалалтын үндсэн функцүүд
Хэт ачааллын хамгаалалт – Системийн хэт ачааллыг илрүүлж автоматаар тасална
Богино холболтын хамгаалалт – Цахилгаан гэмтлээс тоног төхөөрөмжийг хамгаална
Хэт болон бага хүчдэлээс хамгаалах – Хүчдэлийн хэлбэлзлээс үүсэх эрсдэлийг бууруулна
Температурын хамгаалалт – Хэт халалтаас урьдчилан сэргийлнэ
Алсын салгалт – Удирдлагын төвөөс шууд хяналт хийх боломжтой

Техникийн үндсэн үзүүлэлтүүд
Нэрлэсэн гүйдэл: 1–80A
Нэрлэсэн хүчдэл: AC 230 / 400V
Давтамж: 50 / 60Hz

Бүтээгдэхүүний бүтэц, дотоод зохион байгуулалт

Дотоод зохион байгуулалт нь ухаалаг удирдлагын модуль, хамгаалалтын блок болон холбооны интерфэйсүүдээс бүрдсэн бөгөөд найдвартай, тогтвортой ажиллагааг хангана.
(Энэ хэсэгт схем зураг байрлуулахад тохиромжтой)

Гадаад хэмжээ ба суурилуулалтын хэмжээ
Таслуур нь стандарт цахилгаан самбарын хэмжээнд бүрэн нийцсэн бөгөөд суурилуулалт, солилцоог хялбар болгодог.

Загварын сонголтын хүснэгт
(Model selection table – WordPress Table ашиглан оруулахад тохиромжтой)

II. BM-PGW цуврал IoT таслуур (Power Switch Type)
Онцлог тайлбар
BM-PGW загвар нь цахилгаан тэжээлийг алсаас бүрэн унтраах, асаах зориулалттай бөгөөд өндөр аюулгүй байдал, системийн бүрэн хяналтыг хангадаг.

Харилцаа холбооны аргууд

RS485

LTE (4G)

LoRa

NB-IoT

WiFi


Zigbee

Бүтээгдэхүүний онцлог давуу тал

Алсын удирдлага: Системийг хаанаас ч удирдах боломж
Өгөгдөл хадгалалт: Цахилгаан параметрийн түүхэн мэдээлэл бүртгэнэ
Интеграцийн боломж: Одоо байгаа ухаалаг системтэй уялдуулахад тохиромжтой

III. BM9-80, BML9-80 цуврал бие даасан IoT таслуур
Бие даасан загвар нь өөрийн удирдлагатай тул нэмэлт модуль, хянагч шаардахгүйгээр ажиллах боломжтой. Жижиг болон дунд оврын цахилгаан системд тохиромжтой шийдэл юм.

IV. BM9-80(Z), BML9-80(Z) функцийн харьцуулалтын хүснэгт
Функц BM9-80Z BML9-80Z
Алсын удирдлага ✔ ✔
Өгөгдөл дамжуулалт ✔ ✔
Температурын хяналт ✔ ✔

Онцлог давуу талууд

Ухаалаг удирдлага: Алсын хяналт, удирдлагын тусламжтайгаар системийн аюулгүй байдлыг нэмэгдүүлнэ.
Найдвартай хамгаалалт: Олон давхар хамгаалалтын функц нь цахилгаан эвдрэлээс сэргийлнэ.
Уян хатан бүтэц: Комбинац, бие даасан болон power switch загварууд нь төрөл бүрийн хэрэглээнд тохирно.
Өргөтгөх боломж: Харилцаа холбооны олон сонголттой тул системийг ирээдүйд тэлэхэд бэлэн.

Хэрэглээний хүрээ

Үйлдвэрийн цахилгаан систем: Үйлдвэрлэлийн тасралтгүй ажиллагааг хангана.
Барилга байгууламж: Оффис, худалдааны төв, орон сууцны цахилгаан хамгаалалт.
Дэд станц ба генератор: Эрчим хүчний найдвартай хяналт, удирдлага.
Ухаалаг хот, IoT систем: Төвлөрсөн мониторинг, өгөгдөл дамжуулалт шаардсан орчин.

Түгээмэл асуултууд 

BM9-80Z ба BML9-80Z-ийн ялгаа юу вэ?
BML9-80Z нь илүү өргөтгөсөн мониторинг болон өгөгдөл боловсруулах боломжтой.
Алсын удирдлага интернетгүй үед ажиллах уу?
RS485 зэрэг дотоод холбооны аргаар локал удирдлага хийх боломжтой.
Ямар орчинд ашиглахад тохиромжтой вэ?
Үйлдвэр, барилга, дэд станц зэрэг тасралтгүй цахилгаан шаардсан орчинд.

Дүгнэлт

BM9-80Z, BML9-80Z цуврал ухаалаг таслуур (ухаалаг IoT таслуур) нь аюулгүй, найдвартай, уян хатан шийдэл бөгөөд орчин үеийн цахилгаан системийн удирдлага, хамгаалалтыг шинэ түвшинд хүргэнэ.

 

 

 

  • About goods transportation

    We are responsible for transporting goods to Erlianhaote City and delivering them to the customs office in Erlianhaote.

  • Where is your company located?

    Our company has offices near Erlianhaote City and Beijing Daxing International Airport.

  • Are the products all in stock? If not, how long is the production cycle?

    Conventional products such as doors, flooring, aluminum-plastic panels, etc., are all in stock. Customized products such as steel structures may require processing, and the production cycle depends on the situation.

  • Does your company have a showroom?

    Our company's showroom is located in Erlianhaote City, and it is the largest building materials showroom in Erlianhaote City.

  • What is the cost of shipping goods to Ulaanbaatar?

    The cost of shipping goods to Ulaanbaatar is calculated based on the weight, name, and volume of your goods. The shipping costs vary for different types of goods.

  • Quality Control
  • Ample Stock
  • 24/7 Support
  • Rapid Delivery

Quality Assurance Crafting Sturdy Structures

Сонирхож буй бүтээгдэхүүн

Бид тун удахгүй тантай холбогдох болно.

Online Service